Technical Bulletin 14(B) Edition 2 – Working within scope of work categories
This TB provides guidance to Gas Safe registered businesses/engineers on industry standards and competence requirements that apply to gas work activities in different environments, to ensure all gas work is carried out by competent engineers holding the correct work categories.
This version of Technical Bulletin 014 (B) Edition 2 replaces the version originally published on 29 April 2024, which is now withdrawn. This version has been reviewed and revised where appropriate to update references and ensure it remains current and relevant.
Introduction
The Gas Safety (Installation & Use) Regulations 1998 (GSIUR)1 require persons undertaking gas work to be competent to carry out the work. The regulations place a duty on the person undertaking the work, their employer and any other business in control of the work to ensure competence. All businesses working within the scope of the GSIUR must be registered with the Gas Safe Register.
For guidance, please see the Gas Safety (Installation & Use) Regulations 1998 (GSIUR) as amended and Approved Code of Practice and guidance (L56).
Gas Safe Register’s Rules of Registration (Section 2) states the following:
Anyone carrying out gas work must:
- Be listed against the registered business as an engineer and hold the appropriate registration work categories for the work being carried out. They must have a recognised certificate of gas safety competence for registration in each work category.
- Ensure all gas work done meets the requirements of the relevant Health & Safety enforcement agency, in accordance with the current gas safety legislation that is in force in the relevant Health & Safety agency’s jurisdiction, ie, Great Britain, Isle of Man, Northern Ireland, Guernsey and Jersey.
- Do so competently.
You can read and download Gas Safe Register’s Rules of Registration here.
Background
Gas Safe Register regularly receives enquiries to confirm if an engineer’s work categories cover them to work in different environments. For example, can a domestic engineer with CKR1 install a domestic cooker in a non-domestic location such as a school?
This Technical Bulletin has been written to help clarify the gas work competency requirements for certain environments and provide a guide to determine if the environment in which an appliance is installed is representative of the appliance design and safe operation.
It is important that when an engineer is working in different environments than normal that they recognise that regulations such the Health and Safety at Work etc Act 1974 (HWSA)2 will apply as well as the GSIUR, all of which need to be complied with. By holding the correct competence/work categories to match the environment, the engineer will understand how other regulations may overlap with GSIUR and how the manufacturer’s instructions interact with applicable standards.
For example, an engineer holding competence in domestic cookers (CKR1), performing gas work on a domestic cooker in a school food technology (home economics) room, should do this work in line with the manufacturer’s instructions, statutory instruments and with due consideration of IGEM/UP/11 Edition 3 Gas Installations for Educational Establishments3.
Therefore the engineer would need to have proved competence in relevant non-domestic work categories.
It may also be necessary to ensure that a manufacturer’s concession is in place to confirm that a domestic appliance is suitable for use in a non-domestic environment where it does not clearly state this in the original manufacturers’ literature, and likewise that a non-domestic appliance is suitable to use in a domestic environment. You can request a concession to manufacturer’s instructions here.
Risk assessment considerations
Do the installation instructions allow the appliance to be installed in the environment?
*Where an engineer is to install an appliance in an environment other than the type it is intended
for, guidance must be sought from the manufacturer, and request for concession to manufacturers’ instructions form may be required.
Is the appliance installed on a stand-alone basis within the immediate environment?
(Eg, not part of an installation incorporating other appliances such as a modular boiler system,
a commercial catering environment with other catering appliances etc).
Is the gas installation downstream of an isolation valve within the scope of the current
IGEM/UP/1B Tightness testing and direct purging of small Liquified Petroleum Gas/Air, Natural Gas and Liquified Petroleum Gas installations4 ?
(Only applicable if it is necessary to interrupt the gas supply to the whole installation).
These risk assessment considerations are not exhaustive and other variables may need to be taken into account.
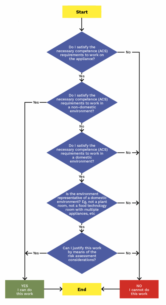
Risk Assessment: Installing, servicing and maintaining domestic gas appliances in different environments.
Use this flowchart to determine if the environment in which the domestic appliance is installed satisfies the domestic work category requirements.
