CO alarm activation: what should you do?
Do you know what to do if you’re asked to respond to a CO alarm activating or a report of fumes? Registered Gas Engineer reviews the guidance in Supplement 1 to IGEM/G/11.
This article appears in the November/December 2025 edition of Registered Gas Engineer magazine.
You may be called to attend a property where a CO alarm has activated or where fumes have been reported. Gas engineers often attend these situations to carry out repairs or further investigate the potential gas escape after the emergency service provider (ESP) or LPG supplier has been on site and carried out checks to make sure that the property is safe.
It’s important to understand the scope of work you’re allowed to carry out in these situations, which is set out in Supplement 1 to IGEM/G/11, the Gas Industry Unsafe Situations Procedure (GIUSP), ‘Responding to domestic CO alarm activations/reports of fumes after attendance by the emergency service provider or the Liquefied Petroleum Gas supplier’.
The supplement explains what you can and cannot do when attending a report of CO alarm activation or fumes in a domestic property, and when you need to escalate the situation to an engineer who holds the specialist fumes investigation qualification CMDDA1.
The information in the supplement covers all gas equipment (installations and appliances) in domestic properties supplied with natural gas or LPG and is intended to follow a site-specific risk assessment, which must be carried out before you enter
the property.
If you receive a report of a CO alarm activation or fumes when you’re not on site, the situation must be immediately reported to the ESP/LPG supplier, which must first attend and make the situation safe if they have not already done so. A reference number for the incident can be obtained from the supplier.
Your first and most important priority is to safeguard life and property. You must be able to identify any gas equipment that presents a danger or potential danger and take prompt action to eliminate that danger.
Dealing with a RIDDOR situation
If a situation has occurred that meets the criteria of RIDDOR, ie, a death, unconsciousness, or a person has been taken to hospital (see Section 8 of IGEM/G/11), no work should be carried out apart from turning off the supply of gas to the property until the HSE has been informed and has given permission to proceed. Proceeding without permission could compromise an investigation.
Always follow procedure
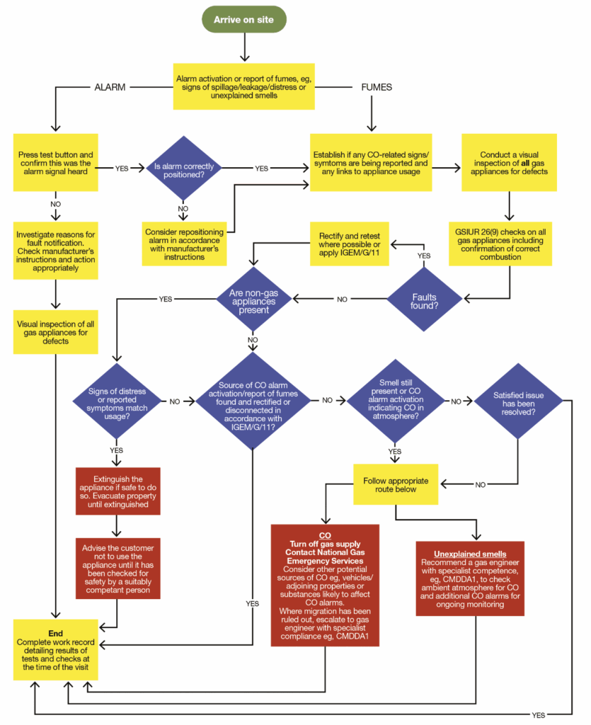
The basic investigation process you should carry out when attending a CO alarm or fume report incident is explained in the flow chart below.
When following this process, you must:
- Undertake a gas tightness test to rule out a gas escape
- Test appliances in the condition they are found
- Have an appropriate level of understanding of combustion, likely sources of CO from all fuels, CO movement in properties, and the effects of CO
- Understand the correct standard and location of CO alarms, along with
their alert signals - Hold appropriate competencies to carry out tests and checks on all gas appliances within the property
- Be equipped to undertake the following checks on all gas appliances:
- the effectiveness of any flue
- the supply of combustion air
- operating pressure or heat input or, where necessary, both
- combustion performance
- operation to ensure its safe functioning.
- Use a calibrated flue gas analyser to confirm safe combustion
- Act in accordance with IGEM/G/11
- Issue a work record to the duty holder/responsible person that records all the results of all safety checks and tests undertaken at the time.
The investigation process
The red boxes indicate where escalation to an engineer with additional specialist competencies may be appropriate.

Gas transporters must provide a 24/7 gas emergency service on their networks by employing emergency service providers (ESPs) and operating the National Gas Emergency number 0800 111 999. Anyone contacting the National Gas Emergency number will be given safety advice, including how to turn off the supply and ventilate the property.
ESPs and LPG suppliers must respond to and make safe all reported gas emergencies, including gas escapes and CO/fumes, as soon as reasonably practicable. This will make sure any unsafe appliance or installation is made safe pending further investigation by another competent engineer.
Know your competence
There are specific circumstances where you need competencies such as CMDDA1 to carry out this work. These situations are shown in the table above. Where other fuel-burning appliances considered to be the source of the CO fumes are encountered, other specialist qualifications are required to determine safe operation.
Situations where additional competencies may be required
| Situation | Recommendation |
|---|---|
| 1. The responding engineer has failed to identify the cause of the CO alarm activation/source of fumes or smell. Engineers must consider other sources of CO: (see situation 2) | Leave gas disconnected and installation classified as ID. Escalate to an engineer with further specialist investigation competence, eg, CMDDA1 |
2. If other potential sources of CO have not been inspected/checked:
|
Where CO from neighbouring properties is suspected, contact the ESP or LPG supplier. For other fuel sources, solid fuel, oil appliances, etc, contact the relevant competent person (see Table 1.4 of IGEM/G/11) |
| 3. Gas appliances are deemed satisfactory and no cause of alarm activation or symptoms has been identified | To rule out ambient CO, escalate to an engineer with further specialist investigation competence, eg, CMDDA1 |
| 4. The gas user/responsible person reports a previous occurrence of CO alarm activation, reports of fumes or smells within the property (within three months) with no identified obvious cause | If not on site, report to the ESP or LPG supplier. If on site, disconnect the gas supply and escalate to an engineer with further specialist investigation competence, eg, CMDDA1 |
Note: Until resolved, gas installations are to be classified in accordance with IGEM/G/11.
Gas transporters must provide a 24/7 gas emergency service on their networks by employing emergency service providers (ESPs) and operating the National Gas Emergency number 0800 111 999. Anyone contacting the National Gas Emergency number will be given safety advice, including how to turn off the supply and ventilate the property.
ESPs and LPG suppliers must respond to and make safe all reported gas emergencies, including gas escapes and CO/fumes, as soon as reasonably practicable. This will make sure any unsafe appliance or installation is made safe pending further investigation by another competent engineer.
Bibliography
- IGEM/G/11 Supplement 1 – Responding to domestic CO alarm activations/ reports of fumes after attendance by the emergency service provider or the LPG supplier
- Gas Safety (Management) Regulations
- IGEM/GL/8 Reporting and investigation of gas-related incidents
- BS EN 50379-3:2012 Specification for portable electrical apparatus designed to measure combustion flue gas parameters of heating appliances
- BS EN 50291 Electrical apparatus for the detection of carbon monoxide in domestic premises
- Gas Safety (Installation and Use) Regulations 1998.